陕煤新闻

10月10日,陕煤集团召开10月份调理例会。集团公司党委书记、董事长张文琪主持聚会并讲话,党委副书记、董事、总司理赵福堂及其他向导班子成员,准高级管理职员,各部分主要认真人加入聚会。
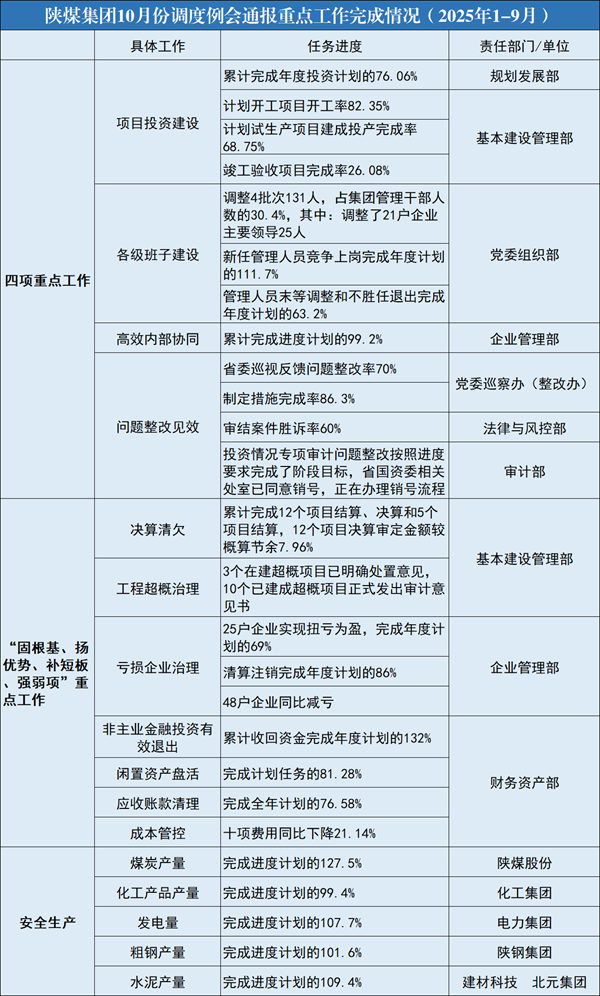
聚会总结9月份重点使命完成情形,剖析目今事情保存的问题和缺乏,安排10月份重点事情;相关职能部分划分汇报了项目投资建设,高效协同生长,各级向导班子建设,巡视巡察、内部审计、涉诉案件问题整改及清静环保、生产谋划、闲置资产盘活、亏损企业治理等重点事情推进情形。张文琪逐一对各部分事情希望举行点评,一定效果、指出问题,并对下阶段事情提出明确要求。
聚会指出
前三季度,集团各项事情稳中有进,主要谋划指标大幅优于全行业平均水平,固基本、扬优势、补短板、强弱项事情效果一连展现,切实以自身谋划管理简直定性有用应对了市场的不确定性。目今正处在完成集团公司整年使命目的的冲刺阶段,集团上下必需坚持目的稳固、使命不减、劲头不松的要求,自动加压、起劲作为,紧抓市场价钱回暖窗口期,提高煤炭、化工、钢铁、发电等主要产品实物量,推动提产增销,强化产销协同,确保实现“十四五”圆满收官、“十五五”优异开局。
10月份重点事情
1.勇担经济稳增添责任
要将稳增添看成提升谋划管理水平和集团生长质量的契机,增强各单位稳增添的主观能动性,专题研究明年煤炭产品订货和长协煤兑付事情,超前做好充分准备和详细事情安排,更好应对市场需求削弱、波动加剧挑战,着力稳市场稳预期。要一连深化非主业金融投资有用退出、闲置资产盘活、应收账款清欠事情,降低谋划危害,提高资金使用率。要深入剖析前三季度生产谋划情形,以数据研判生长态势,以效果坚定生长信心,进一步强化下阶段事情步伐的针对性和有用性,更好谋划“十五五”妄想各项重点事情。
2.提高问题整改质效
要严酷落实巡视巡察、监视检查等整改要求,确保反响问题准时销号清零、彻底整改到位。要高效完成今年第二轮巡察事情,将种种问题整改周全纳入巡察规模,以巡察更好推动整改,实现各项事情补短板、强弱项。要增强审计事情的有用性和系统性,优化完善审计事情系统,增强审计步队建设,以审计整改推动解决遗留问题,增强合规管理,降低运营危害。
3.筑牢清静生产防地
要贯彻落实省委“生长是硬原理,稳固也是硬原理”要求,做到清静生产、环保事情、信访事情、舆情管控、廉政危害周全稳固。要聚焦清静生产治本攻坚年度使命,扎实开展百日清静行动,突出抓好冬季“三防”,严酷落实应急值守和信息报告机制,确保清静危害可控、能控、在控。
4.抓好项目投资建设
要捉住目今投资本钱低、政策情形好的有利时机,充分验展集团资金、信贷、规模优势,一连强化投资有用性、合规性,抓好本钱管控,淬炼干步队伍,以有用投资推动集团可一连生长、支持全省经济稳增添。要总结推广榆林化学二期、益阳电厂、中大石油本钱管控与立异模式,以运营本钱低、资金本钱低、产品竞争力高的“两低一高”优势,优化资源设置,提升全链条效率。
5.一连深化合规管理
要加大涉诉案件处置惩罚力度,把法务事情作为明年一项重点事情一连抓好,增强法务步队建设,做好执法纠纷案件的针对性、细分性梳理总结,形成一批典范案例,通太过析、学习、借鉴,提升合规管理和依法治企能力。要落实薪酬管理“总额管控、结构优化、规范管理”要求,健全制度系统、优化分派结构,更好地施展激励约束作用,科学合规处置惩罚好包管职工亲自利益的事项,推进合规管理,增进企业稳健生长。
6.强化亏损企业治理
要加大亏损企业治理力度,建设亏损企业治理激励政策,把企业有用治亏的实绩纳入评优树先和干部任用的主要考量。要强化治亏的有用性和针对性,对培育期的企业要一连支持,对能治亏的企业要给予政策帮助,对通过管理治亏的企业要充分勉励,对确实无法治亏的企业举行审慎评估和调解,分类施策、精准治理,推动资源向优质企业集中,提升整体资产质量和盈利能力。
7.抓好全力协同增效
要深化高效协同,由点及面增强协同的系统性,加大新营业、新手艺、新产品的推广和合作,推动内部协作扩增量,实现降本钱、增效益。要全力协同增效,以协同控危害、提效率、稳运行,一直增强企业焦点功效,提升焦点竞争力。
8.增强各级班子建设
要继续修养“讲团结、顾阵势、善合作、树正气”的班子步队,增强对各级向导班子的研判,关注班子整体和班子成员的短板缺乏,关注职工对各级班子的认可度,关注各级班子认真落实中省决议安排和集团公司事情要求的现实效果,增强对各级班子的监视提醒,进一步优化干步队伍结构,完善班子配备,提升整体功效。(雷添淇)
事情转达



