伟德国际1946官方网

您好,接待进入伟德国际1946官方网官网!
集团官网| 伟德国际1946官方网纪委
bevictor伟德-bv伟德国际体育官方网站

宣传头脑

首页 > 党建事情 > 宣传头脑
小庄矿调研论文喜获省头脑政治事情优异效果奖项
宣布时间:2022-02-17 09:40:28     作者:陈杰   浏览量:25912   分享到:

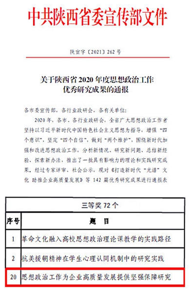
克日,小庄矿题为《头脑政治事情为企业高质量生长提供顽强包管研究》的调研论文,喜获陕西省2020年度头脑政治事情优异研究效果三等奖。

据相识,此次论文征集活动由中共陕西省委宣传部、陕西省头脑政治事情研究会主理,围绕新时代增强和刷新头脑政治事情,剖析新情形、研究新问题、总结新履历、探索新步伐。评选组最终选出142篇优异研究效果。

1.jpg

近年来,小庄矿党委高度重视职工头脑政治研究事情,政研向导小组在选课题时,重点围绕矿井中心事情开展,并经常深入职工当中、井下一线,勉力包管调研效果具有明确性、研究具有适用性,战胜“两张皮”征象,切实验展出理论研究的指导性,为公司各项决议提供准确信息。

此次获奖论文从剖析国有企业增强头脑政治事情以及干部作风建设的调研配景、现状出发,驻足目今煤炭市场严肃的生长形势、上级党委要求以及宽大职工群众的愿望,全方位探索与思索国有企业刷新干部作风建设的方法要领。(陈杰)

编辑:徐超


地址:咸阳世纪大道中段58号伟德国际1946官方网大厦 电话:029-33191500 传真:029-33191501
陕ICP备19005658-2 COPYRIGHT@201 伟德国际1946官方网 版权所有 ALL RIGHTS RESERVED
陕公网安备 61040202000465号    手艺支持:硅峰网络
网站地图